需要上海积分、居转户、抵扣个税的抓紧!这个证书太有用了!
上海居住证积分凑分,上海居转户申办,中级经济师是对于用户来说,比较好考,比较百搭的一张证书。下文就为各位介绍,上海中级经济师报考到底有哪些好处,该如何利用这张证书。
注意:
2026年上海经济师备考已经开始,若是对初/中级经济师报名事宜、报名步骤、专业说明、报名费用、备考复习有疑问,可扫描下方二维码加群向在线老师免费咨询!
一、上海中级经济师报考有哪些好处?
中级经济师是我国职称之一,要取得“经济师”职称,需要参加全国统一的“经济专业技术资格”考试。考试合格后由人事部发放证书,该证书具有职业资格和职称双重认证,也就是可以以考代评职称,在全国范围内都用得上!
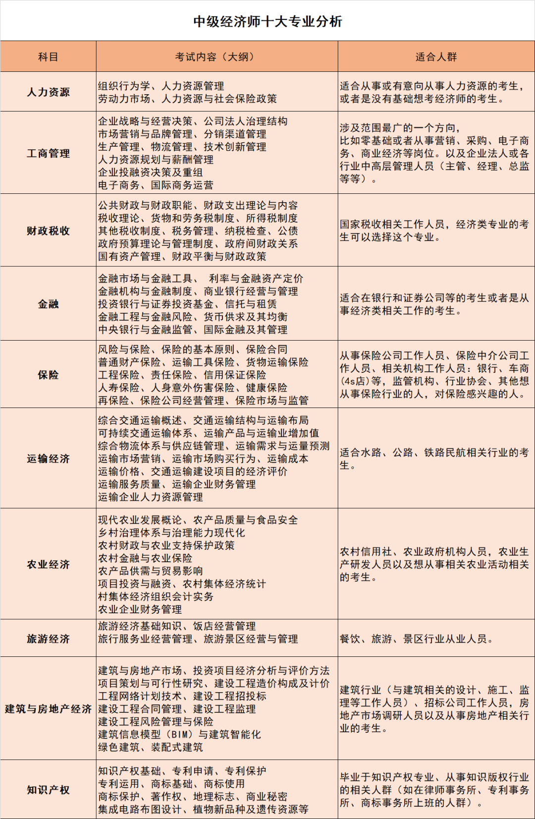
中级经济师有10个专业可供选择,分别为:工商管理、人力资源管理、农业经济、财政税收、金融、保险、运输经济、旅游经济、建筑与房地产经济、知识产权。其中中级经济师(人力资源管理方向)相对于其他中级经济师专业考试来说难度较低。

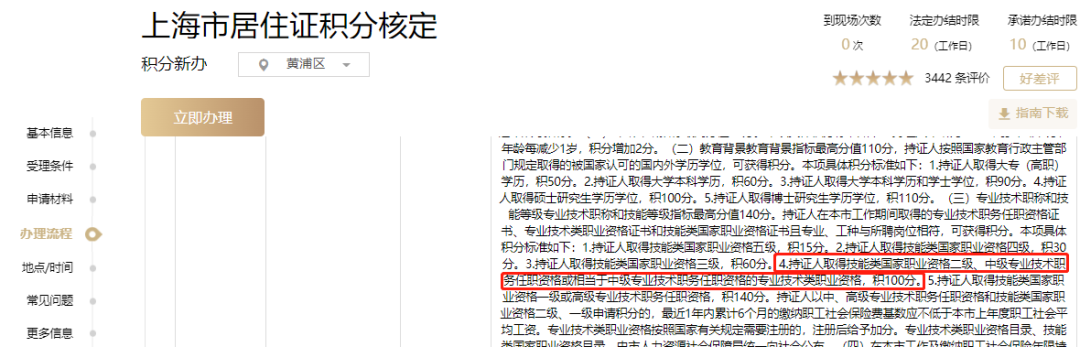
(1)居住证积分
中级职称可以给上海居住证直加100分(满足上海积分社会化条件)。

(2)落户上海
中级经济师是以考代评的中级职称,考出后可以满足居转户的条件之一;且除特定职业以外中级经济师与许多岗位相匹配,不仅限于经济类。

①居转户方案
7年居住证+个税+前4年1倍社保+后3年1.3倍社保+ 中级职称证书
临港工作+5年居住证+社保+个税+中级职称
临港核心人才+3年居住证+社保+个税+中级职称
张江工作+5年居住证+社保+个税+中级职称
经济成本:(仅供参考)
1)有中级职称:前4年1倍,后三年1.3倍
个人23.7w,企业47.5w,合计:71.2w
2)无中级职称:前4年1倍,后三年2倍
个人31.1w,企业62.2w,合计:93.3w
3)5年+3年3倍:前2年1倍,后三年3倍
个人30.6w,企业61.2w,合计:91.9w
临港片区、张江地区相较于常规居转户而言,能省下10-20万元的成本。
②积分方案
中级职称(国家二级)100分+年龄(30分)>120分
报名课程可以提供关于积分、落户等相关政策答疑和基本服务,协助您从学习到使用。
3、抵扣纳税额度
在取得相关证书的当年可定额抵扣3600元纳税额度。

(图源:个税APP)
4、社会认可度高
由于经济专业资格证书是由人力资源社会保障部统一发放的,所以企事业单位、高校、银行,甚至 包括一些私企都比较认可此证书。很多事业单位和国企中高层职位均要求有中级职称,获得中级职 称后也可以再考副高或高级职称。
5、晋升空间大
一证多用,中级经济师的10个专业各有不同,对应各个行业的人才,其中人力资源管理专业考出后即为:人力资源管理师,这也满足了大部分人力、行政相关工作者的考证需求。不少企事业单位通过评定职称来决定薪资级别或岗位晋升。通过了经济师职称考试并获取证书,增加自身的晋升空间,薪资的涨幅可能就越大!
二、中级经济师适合哪些人报考?
想要落户上海的人员
想考经济师的人员
目前待业,培训取证后再就业的人员
需要提升职场竞争力的在岗人员
正在从事或有志于从事人力资源规划、员工招聘选拔、绩效考核、薪酬福利管理、培训与开发、劳动关系协调等工作的专业管理人员
各类经营性人力资源服务机构、公共就业和人才服务机构的工作人员
企事业单位董事长,总经理,分管人力资源负责人,资深人力资源管理专家及人力资源研究专业人士
有志于从事人力资源管理的中高级管理人员。(中级经济师-人力资源管理方向的证书是单独以【人力资源管理师】命名的,属于中级职称。)
三、中级经济师备考指南
(一)考试内容
(1)科目题型分值一览
《经济基础知识》(满分140分)
《专业知识实务》(满分140分)
(2)合格标准
84分为及格分数线
(3)考试时间
单科90分钟时长
两科中间间隔40分钟休息时间,需离场后再进场
(4)科目特点
①《经济基础知识》为所有专业必考科目,该科目为2科中难度相比更大的一科,难点在于:考察面广、新旧考点参半、考题灵活细致。
②《专业技术实务》科目,一般工商管理、人力资源专业难度较小,备考难度低。尤其工商管理专业是选择人数最多的专业,其专业知识深度低、考点理解难度小等特点是更多人选择的重要原因。
(二)报考条件
凡遵守中华人民共和国宪法和法律,具有良好的道德品行和业务素质,符合初级、中级、高级经济专业技术资格考试报名条件的经济专业人员,均可报名参加相应级别的考试。
具备下列条件之一者,可以报名参加中级经济专业技术资格考试:
(1)高中毕业并取得初级经济专业技术资格,从事相关专业工作满10年;
(2)具备大学专科学历,从事相关专业工作满6年;
(3)具备大学本科学历或学士学位,从事相关专业工作满4年;
(4)具备第二学士学位或研究生班毕业,从事相关专业工作满2年;
(5)具备硕士学位,从事相关专业工作满1年;
(6)具备博士学位。
(三)零基础也能考的专业
工商管理方向:涉及范围最广,适合零基础或从事营销、采购、电子商务、商业经济等岗位,以及企业法人、各行业中高层管理人员。
人力资源方向:适合零基础想考经济师的、正在从事或有意向从事人力资源的考生。这里需要特别强调的是:中级经济师-人力资源管理方向的证书是单独以【人力资源管理师】命名的,属于中级职称,HR必备。
如果你是零基础小白
如果你是忙碌的职场人士
如果你无法找准复习角度
如果你对自己的复习进度不满意
现在点击下图咨询专业顾问获取帮助吧!

上海经济师声明
(一)由于考试政策等各方面情况的不断调整与变化,本网站所提供的考试信息仅供参考,请以权威部门公布的正式信息为准。
(二)本网站在文章内容来源出处标注为其他平台的稿件均为转载稿,免费转载出于非商业性学习目的,版权归原作者所有。如您对内容、版权等问题存在异议请于我们联系,我们会及时处理。



什么条件?
专业咋选?
考哪几科?
难度大吗?
多久拿证?
含金量高?
沪公网安备 31011002006236号