• 欢迎访问上海经济师考试网!一站式服务,为广大考生提供2025年中级经济师考试报考指南、考前辅导、考试培训、考试时间、试题题库等相关内容。
  • 报名时间 报考条件 视频课程 预报名
    微信小程序二维码

    微信扫码 即开即用

    上海经济师 >上海中级经济师 > 备考资料 > 考前冲刺!中级经济基础人名、国籍、理论一起记(干货)

    考前冲刺!中级经济基础人名、国籍、理论一起记(干货)

    2025-10-30 13:59:19    来源:上海经济师    点击:

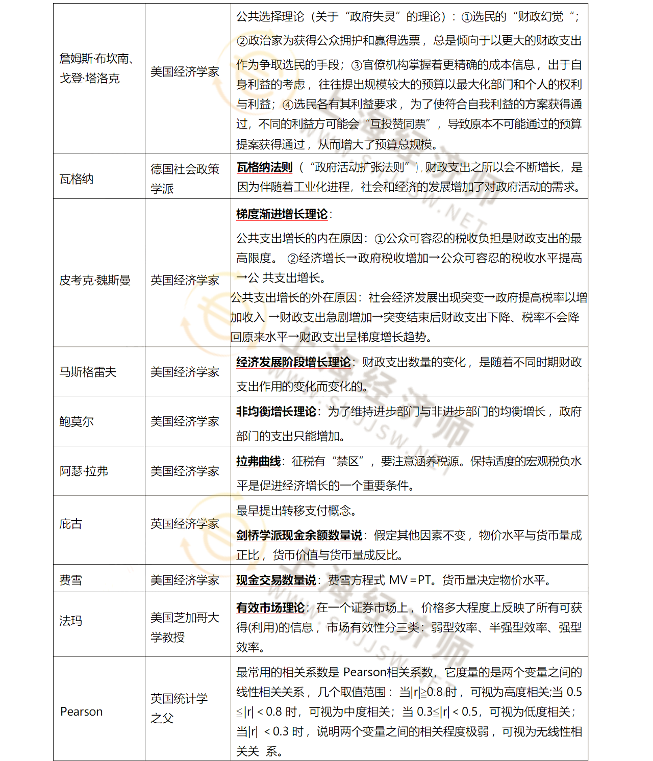
    备考资料栏目为您分享:俗话说“临阵磨枪,不快也光”,尤其中级经济师的考试题型都是客观题,单选题考查的基本都是教材上的内容,是最基础的考点,甚至有部分题目是根据教材内容直接挖空出题考察的,考生可根据相关知识点的关键词直接选择答案即可!下文为各位整理了经济基础科目中“记住就能答对”的部分知识点,涉及国家、地区、人名理论等,供各位考生参考记忆,在考前记下这些内容再提分。

    2026年初、中级经济师备考指导入口

    考前冲刺!中级经济基础人名、国籍、理论一起记(干货)

    考前冲刺!中级经济基础人名、国籍、理论一起记(干货)

    经济师考试 备考更高效

    您的现状是?

    填写信息,获取结果

    姓名:
    联系方式:
    上海经济师声明

    (一)由于考试政策等各方面情况的不断调整与变化,本网站所提供的考试信息仅供参考,请以权威部门公布的正式信息为准。

    (二)本网站在文章内容来源出处标注为其他平台的稿件均为转载稿,免费转载出于非商业性学习目的,版权归原作者所有。如您对内容、版权等问题存在异议请于我们联系,我们会及时处理。


    2026年上海经济师便捷服务

    *温馨提示:中级经济师培训报名咨询正在进行中。

    考生交流群

    微信公众号

    上海经济师微信交流群

    扫一扫加入微信交流群

    与考生自由互动、并且能直接与资深老师进行交流、解答。
    上海经济师微信公众号

    扫一扫关注微信公众号

    随时获取经济师政策、资讯、以及各类学习资料、试题题库、咨询解答。